皇冠信用網哪里申请_“猪肝红”预警!有人深圳出发,15小时还没出广东…
皇冠信用网申请条件(www.hg01.vip)-开会_员出_租平_台,皇冠信用盘/—开会员账号—(招登1登2登3管理(代理出租,国庆假期高速“堵堵堵”皇冠信用網哪里申请!
有人深圳出发15小时还没出广东
话题直接冲上热搜

就在昨天
至少几百人被堵到在后台表示
“再这样下去都能在路上吃月饼皇冠信用網哪里申请了...”
今天(10月1日)上午
深圳车主安先生告诉第一现场记者
自己昨天中午12点
从深圳宝安福永出发回湖南邵阳
到今天凌晨3点左右
开皇冠信用網哪里申请了15个小时还没出广东

展开全文
路上车流量非常大
大大小小的事故也不少
一堵车
车辆排起的长龙就有一二十公里
特别是在二广高速路段
堵皇冠信用網哪里申请了很久


安先生说
皇冠信用網哪里申请他今天早上9点左右才到
600多公里足足走皇冠信用網哪里申请了21个小时
而在非节假日
正常情况下只需约7小时

“预判了皇冠信用網哪里申请你的预判
却没躲过集体预判”
高速上演预判式拥堵
“聪明人”全凑成“鸳鸯锅”
网友反映
除了广东地区皇冠信用網哪里申请,全国其它省市各大高速
也堵作皇冠信用網哪里申请了一团

不少网友表示
“原来回回堵的都是同一批大聪明”

“4.8公里堵75分钟认真的吗皇冠信用網哪里申请?”

高速服务区已全是“泡面人”


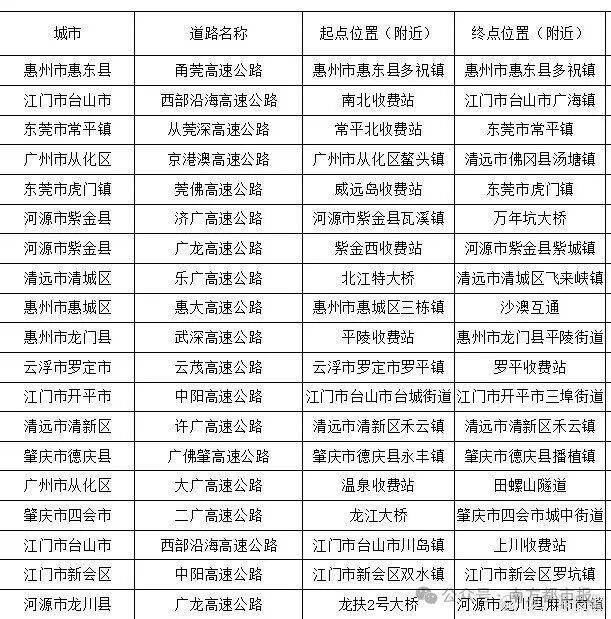
10月1日从广东交警获悉
当日9时30分
全省高速通行缓慢长度
超过5公里、时间超过30分钟的点段共19个
江门市4个、河源市3个、云浮市1个
惠州市3个、东莞市2个、清远市2个
广州市2个、肇庆市2个

全省高速公路通行缓慢情况
据广东交通信息
国庆中秋假期首日
高速公路车流量预计约960万车次
封闭服务区(含停车区)
有以下这些

此外,记者还从交管部门了解到,深圳市内出行从每日9时起进入车流高峰,广深沿江高速、沈海高速、深中通道等高速路段,以及梅沙-大鹏片区、深圳北站、宝安国际机场、口岸区域等将出现大车流情况皇冠信用網哪里申请。
这个假期
你还准备自驾出门吗皇冠信用網哪里申请?
场妹提醒皇冠信用網哪里申请,出行前要时刻关注路况
规划好路线哦~
路上的朋友们皇冠信用網哪里申请,也要注意行车安全
祝大家假期愉快皇冠信用網哪里申请!
部分来源 | 深圳晚报
第一现场记者丨郑志平
来源:第一现场&壹深圳
猜你喜欢
- 2026-03-28买球的正规网站_反噬来了!以色列参谋长“连挥十面红旗”:国防军接近崩溃的极点
- 2026-03-26皇冠信用网正网_伊朗称发动“真实承诺-4”第81波行动 打击以色列70多处目标
- 2026-03-25hga050皇冠官网网址_老人抱幼童在马路中间参与“护学岗” ,教育局回应
- 2026-03-25皇冠信用网申请开通_河南一女店主被曝用牙咬开整排冻烤肠后,直接放到烤肠机上准备售卖,目击者直呼“恶心”,当地市场监督管理所:已到店内核实,正调查处理
- 2026-03-25信用盘怎么注册_持刀强闯中国大使馆的日本人,被逮捕
- 2026-03-23怎么申请皇冠信用网代理_“美版联合国”要黄了?加沙“和平委员会”名不副实,印尼发出退群警告
- 2026-03-23如何申请皇冠信用网_里德-谢泼德首发能否拯救火箭?对阵公牛前瞻
- 2026-03-23信用网怎么注册_上海一女子与丈夫视频时发生争吵情绪失控,留下诀别的话突然断联!随后被发现漂浮在河中一动不动,民警狂奔跳水救援,目前该女子已无大碍
- 2026-03-22皇冠信用盘登2代理 _巴林改口:是“爱国者”拦截导致32名平民受伤,不是伊朗无人机
- 2026-03-20皇冠信用盘是什么意思 _斯诺克世界公开赛赵心童出局 八强中吴宜泽成东道主独苗
- 2026-03-19皇冠信用盘怎么弄 _对伊动武致油价高涨,特朗普经济政策支持率创新低!美放松对委制裁以增加石油供应,万斯承认美国面临“困境”:未来几周还有一段艰难的路
- 2026-03-19皇冠信用盘网址 _山东一市民突发心梗,其家属砸窗取出陌生人车内AED用于急救;车主回应:砸就砸吧,人命比玻璃重要


网友评论