德國超級杯 _2.9亿!江阴即将新建一座超大基地!江阴人有口福了!
时间:2026-01-10 阅读:58
如何申请到皇冠信用网(www.hg01.vip)-开会_员出_租平_台,皇冠体育/—开会员账号—(招登1登2登3(代理平台出租,好消息德國超級杯 !
江阴人的“菜篮子”要更丰富了德國超級杯 !
又一座超大蔬菜基地
来啦德國超級杯 !!!
1月9日
无锡市公共资源交易平台
挂出德國超級杯 了一则题为
无锡市属“菜篮子”工程
现代化绿色蔬菜
保供基地建设项目(徐霞客)
的招标公告

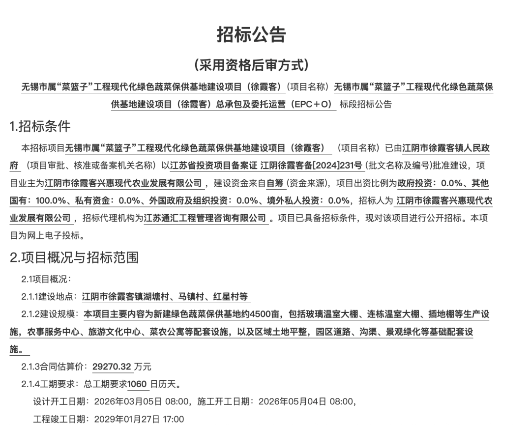
根据公告,该项目建设地点位于江阴市徐霞客镇湖塘村、马镇村、红星村等德國超級杯 。
建设规模:主要内容为新建绿色蔬菜保供基地约4500亩,包括玻璃温室大棚、连栋温室大棚、插地棚等生产设施,农事服务中心、旅游文化中心、菜农公寓等配套设施,以及区域土地平整,园区道路、沟渠、景观绿化等基础配套设施德國超級杯 。
合同估算价:29270.32万元
计划开工日期:2026年05月04日
计划竣工日期:2029年01月27日
总工期要求:1060日历天
项目全面建成后
将为筑牢区域蔬菜稳定供应防线
进一步夯实根基
并且德國超級杯 ,根据公告来看
届时大伙还有机会
到该基地体验特色旅游文化
来源:江南晚报、无锡市公共资源交易平台、
无锡市农业农村局、无锡日报
点亮和
猜你喜欢
- 2026-01-10德國超級杯 _2.9亿!江阴即将新建一座超大基地!江阴人有口福了!
- 2026-01-10舒列夫 v 乌德勒支 _张智霖、袁咏仪的儿子在《歌手2025》实习时给陈楚生做过“光替”,张智霖骄傲告诉陈楚生:儿子是学音乐的,乐器、创作、编曲都会,“比我厉害”
- 2026-01-10帕克斯 v 马里博尔 _俄军袭击致基辅大面积停暖停水 政府呼吁市民赴郊区避难
- 2026-01-10卢加诺 v 克卢日 _终究还是离婚了!这样的结果已经算体面了吧!
- 2026-01-09皇冠信用网盘口 _丹麦军事体系起底:拥有地球上最冷的司令部,海陆空规模不到2万人
- 2026-01-09Hga039app_伊朗危险,5架俄罗斯大运抵达:法军开火了,击落2架以色列无人机
- 2026-01-08阿根廷职业联赛特别投注 _2026开年军工惊喜!印媒:中国第三架歼-36亮相,轰-20首飞近在眼前
- 2026-01-08皇冠信用盘注册网址 _全员爆发!一场5-0完胜,巴萨昂首晋级决赛,剑指西超杯冠军
- 2026-01-08皇冠信用网会员申请网址 _元旦后部分航线出现1到2折低价票,民航局:今年要整治过低票价
- 2026-01-07五大联赛冠军 _明天进“三九”,北京周六至下周一最低气温-9℃!出门穿暖和了
- 2026-01-07皇冠信用 _马克龙改口:“既不支持也不赞同”美国掳走马杜罗
- 2026-01-06乌克兰超级联赛 _布里斯科33分陶汉林19+10 山东加时力克福建


网友评论